Het organogram van de onderneming

Een organogram - ook wel organigram genoemd - is een schematisch overzicht van de bedrijfsstructuur. Zo kan je in één oogopslag heel duidelijk zien wie de baas is van wie en welke afdeling onder welke groep valt. Andere termen voor organogram zijn een organigram of een organisatieschema.

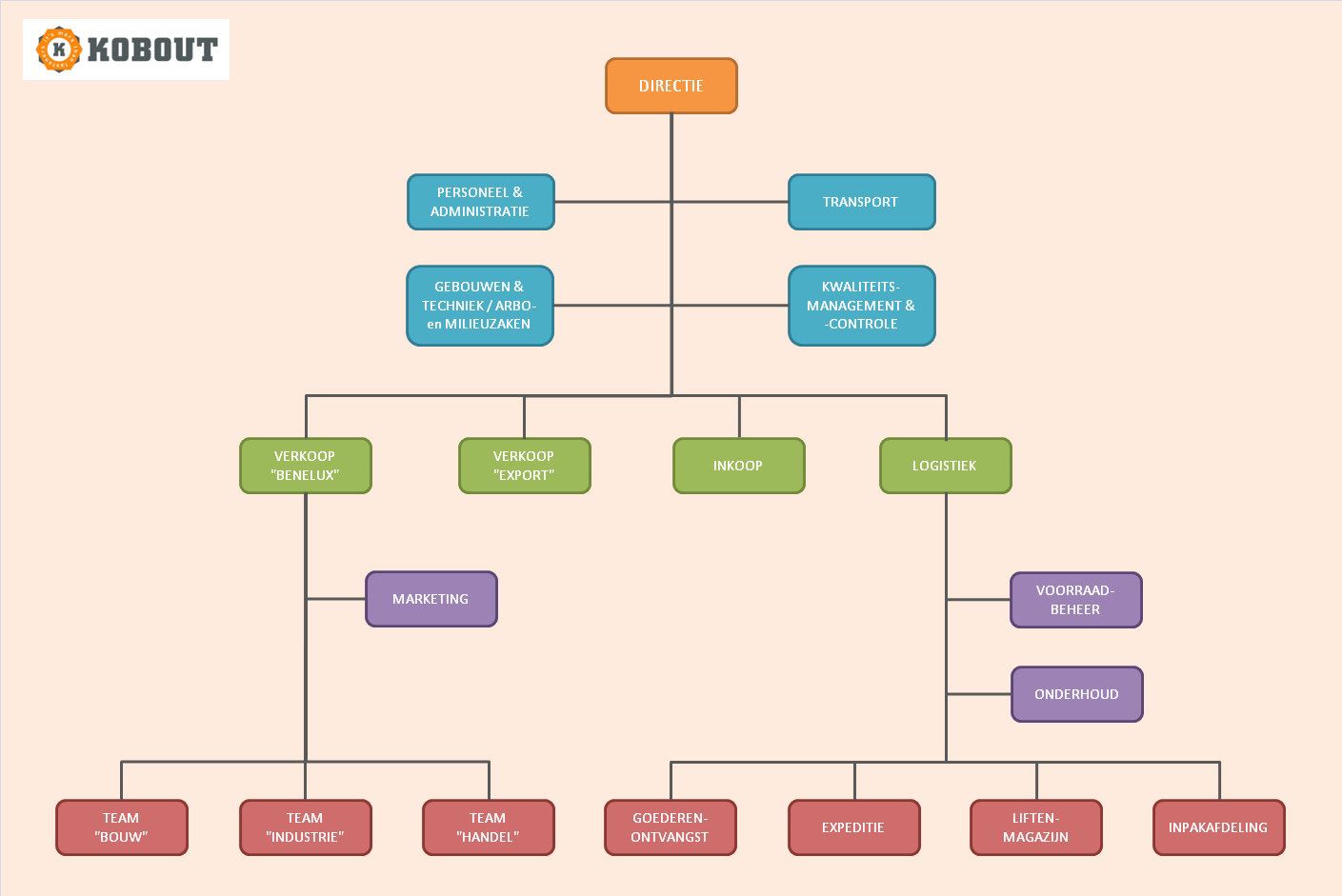
Wat is een organogram?

Een organogram is een schematisch overzicht van je bedrijf. Het geeft de hiërarchie weer en laat zien wie aan het hoofd staat van welke afdeling en wie waarvoor verantwoordelijkheid moet afleggen.

Waarom een organogram?

Een organogram kan erg nuttig zijn voor klanten en voor je medewerkers. Het organogram biedt een helder overzicht hoe je bedrijf in elkaar zit.

Hiërarchie

Een organogram is altijd gebaseerd op de hiërarchie binnen een bedrijf. Hoe belangrijker je bent, hoe hoger je ook in de tekening voorkomt. Afdelingen of mensen die gelijk zijn aan elkaar, worden dan ook naast elkaar getekend.

Kortom:

Een organogram is een ideaal hulpmiddel om de bedrijfsstructuur in één keer overzichtelijk op papier te hebben.

Maak jouw eigen website met JouwWeb